您当前的位置: 首页 > 政策法规 > 详情

【网络货运】四川政策出台!

发布时间:2020年02月11日16:15 无车承运人指南

近日,四川省交通运输厅转发了关于《网络平台道路货物运输经营管理暂行办法》等文件的通知!通知中还提供了《网络货运行政许可项目承诺书示范文本》(附件1),以及《四川省网络货运信息监测系统接入指南》(附件2),标志着四川省网络货运政策落地!

具体通知如下:

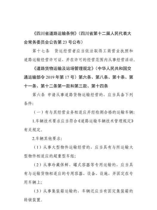
222


111

333




Baidu
map